Dịch Vụ Kỹ Thuật Sau Dự Án

Quy trình bảo hành công trình

Trong quá trình vận hành công trình, các thiết bị kỹ thuật có thể phát sinh lỗi hoặc hư hỏng nằm trong phạm vi bảo hành. Thiên Ân áp dụng quy trình tiếp nhận – kiểm tra – xử lý và phản hồi theo luồng công việc rõ ràng, có ghi nhận hồ sơ và phối hợp với các bên liên quan (nhà sản xuất, nhà cung cấp, bộ phận mua hàng…) để đảm bảo thiết bị được thay thế, khắc phục đúng tiêu chuẩn.

Tóm tắt quy trình:

  1. Tiếp nhận thông tin bảo hành từ khách hàng hoặc bộ phận kỹ thuật.
  2. Tiến hành kiểm tra thiết bị để xác định tình trạng xử lý được hay cần chuyển đến đơn vị liên quan.
  3. Phối hợp với nhà cung cấp, bộ phận mua hàng hoặc hãng sản xuất nếu thiết bị chưa xử lý được.
  4. Phản hồi kết quả cho khách hàng, thực hiện bàn giao thiết bị sau bảo hành và lưu hồ sơ.
Quy trình bảo hành
Quy trình bảo trì

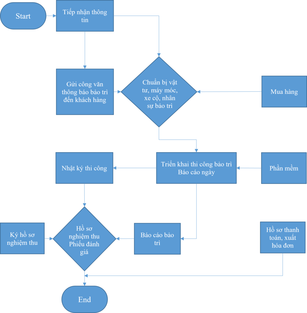
Quy trình bảo trì định kỳ

Quy trình bảo trì định kỳ được áp dụng nhằm kiểm tra, duy tu và khắc phục các yếu tố ảnh hưởng đến an toàn khai thác công trình giao thông.

Mọi hoạt động được thực hiện theo lộ trình có kiểm soát, hồ sơ ghi nhận đầy đủ, phục vụ công tác theo dõi và nghiệm thu sau này.

Tóm tắt quy trình:

  1. Tiếp nhận thông tin yêu cầu bảo trì từ khách hàng hoặc bộ phận vận hành.
  2. Gửi công văn thông báo, chuẩn bị vật tư, nhân lực, thiết bị.
  3. Triển khai thi công bảo trì, ghi nhật ký thi công, cập nhật phần mềm.
  4. Lập hồ sơ nghiệm thu, đánh giá và báo cáo kết quả bảo trì.
  5. Hoàn thiện hồ sơ thanh toán, hóa đơn (nếu có)

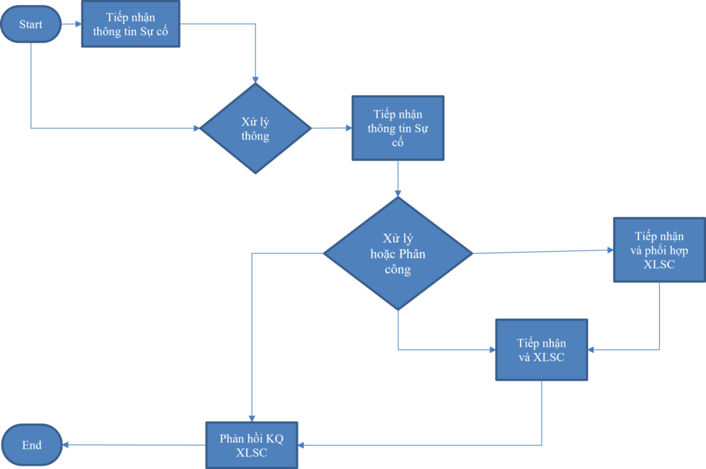
Quy trình xử lý sự cố

Quy trình xử lý sự cố được xây dựng nhằm đảm bảo khả năng ứng phó nhanh chóng, chính xác với các tình huống bất thường trong quá trình vận hành công trình.

Tùy theo tính chất sự cố, hệ thống tiếp nhận và phân loại sẽ điều phối tới đúng bộ phận kỹ thuật để xử lý hoặc phối hợp xử lý theo quy trình.

Các bước được kiểm soát, ghi nhận và phản hồi đầy đủ để phục vụ công tác giám sát, đánh giá và truy xuất sau này.

Tóm tắt quy trình:

  1. Tiếp nhận thông tin sự cố từ hiện trường hoặc hệ thống vận hành.
  2. Xác định mức độ: sự cố thông thường sẽ được xử lý trực tiếp; sự cố phức tạp sẽ phân loại và điều phối xử lý phù hợp.
  3. Phối hợp xử lý sự cố với bộ phận chuyên môn.
  4. Ghi nhận kết quả xử lý và phản hồi lại đơn vị yêu cầu.
Quy trình xử lý sự cố